深度解析抖音算法機制, 教你如何上熱門!
yanfei 2020-09-23 09:11
抖音玩法千千萬,了解算法與機制,針對的與抖音算法方面,進行一次深度的剖析,談不上什么專業,但是針對抖音這塊,我們能深入的挖掘,讓你的抖音視頻投放更加事半功倍。
短視頻這么的平臺,為什么抖音能脫穎而出呢?
1、本能
人的本能就是喜歡直觀的感官刺激,而閱讀文字的過程中多了一步處理與轉化的過程。
于是,能直接刺激感官、不需要大腦轉化與處理的視頻也遠比文字的刺激更加直觀,也就更容易被接受。
2、門檻
既然是視頻,那么為什么是短視頻,而不是長視頻呢?
為什么是抖音,而不是優酷呢?
主要是就是門檻的問題。
相比于長視頻的制作難度以及觀看時長來說,短視頻天生適合這個快節奏的時代:
在這個全民自媒體的時代,制作成本高昂、花費時間巨大的長視頻已經被時代所淘汰,而較短的時長讓短視頻更容易被制作出來,也更適合每一個想從事自媒體的行業的人,無論是從生產成本還是生產難度來說,短視頻都是這個時代的寵兒。
3、碎片化
我們把一個人的一天分為三個八小時:睡覺8小時、工作8小時、生活8小時,那么,可以說,一個人所有的娛樂活動幾乎都會發生在“生活8小時”里。
但是,“生活8小時”不是一整個完整的8小時,這是由各種碎片化的時間累加出來的,比如上廁所30分鐘、吃午飯30分鐘、通勤1個小時等等,都是這種碎片化的時間。
想完整的看完一部長視頻幾乎是不可能的事情(如果你的通勤時間能完整看完一部電影,那你還是租個近點的房子吧),所以,短視頻就這樣取代了長視頻的位置。
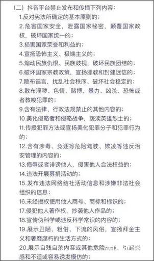
如果你想玩轉抖音,抖音的規則必須要了解,遵守平臺規則才能走的更遠,畢竟想要賺錢,就要遵守規則。
1.當用戶上傳一條視頻時,視頻會通過機器審核進行初篩。主要審核視頻的標題、畫面標題和關鍵詞。如果機器判定疑似違規,視頻會進入到人工審核階段。人工確認違規后,將對視頻進行刪除或限流操作。如視頻未違規,開始對視頻進行消重操作,重復率高的視頻將進入低流量推薦。
以上的規則必讀。
了解完違規方面,我先對的抖音算法機制做個小說明,后續的內容也是根據這個算法總體來說的,萬變不離其宗,理解其中的內容就好,我就盡量的多講一些其他的方面的方便你結合來理解。
一.抖音的算法機制
抖音是一個強運營的平臺,官方對于抖音的把控很嚴,不像公眾號一樣對于運營者幾乎處于放養的狀態,也就是說,抖音上視頻的播放量不是由粉絲決定的;抖音對平臺實施的是“計劃經濟”,流量都是由官方負責分配的。
內容創作者在發布一條視頻后,抖音平臺會基于該視頻的內容質量、創作者粉絲量以及用戶的喜好給予該條視頻初始流量。
初始流量由兩部分組成:
推送給該內容創作者的粉絲;
通過算法計算,將視頻推送給可能喜歡該視頻的用戶;
PS:平臺不會把視頻分發給所有關注這個賬號的粉絲,只有大約10%的粉絲能看到這條視頻的推送。
抖音的播放量通過以下 4 個維度和1個權重進行計算
4個維度:完播率、點贊率、評論率、轉發率
簡單解釋一下這四個數據的意思:完播率的意思是指,如果有100人看到你的視頻,而完整看完你的視頻的人數是20人,那么完播率就是20%。
點贊率、評論率、轉發率同理。
即播放量=A*完播率+B* 點贊率+C* 評論率+D* 轉發率
關于A、B、C、D這四個數值,是系統根據當前的情況即時調整的,我們不需要知道這個系數是多少,但是我們需要知道完播率>點贊率>評論率>轉發率。
也就是說,如果我們想讓自己的視頻火起來,那么就應該提高完播率、點贊率、評論率、轉發率。權重
除了完播率、點贊率、評論率、轉發率之外,權重也會影響內容的傳播,所謂權重,也就是在抖音的影響力和貢獻度。
同質量的視頻,權重高的內容創作者肯定更容易被推薦,上熱門的概率也就越大。而且,權重還關乎處罰:
如果你的權重非常高,抖音會對你比較寬容;如果你的權重比較低,稍微有點違規可能就會被關小黑屋的。
在了解完抖音視頻的推薦變量之后,就可以來了解視頻的推薦流程:
視頻在發布后,會被投入初始流量池中,初始流量池中系統會推薦 0~250 人觀看你的視頻;在初始的流量池中,如果用戶覺得你的視頻內容好,點贊、評論、收藏以及視頻完播率都符合二次推薦的標準,那么這條視頻就可以獲得抖音的二次推薦,進入第二流量池,系統會推薦500~5000 的人觀看你的視頻;然后進入更大的第三流量池、第四流量池……以此類推。
這個過程會一直持續到你視頻的點贊、評論、收藏及視頻完播率不符合進入下一流量池的標準為止,就是這個過程決定了視頻的播放量;像那些百萬級、千萬級播放的視頻,是經過了無數的流量池才達到爆款的效果,一般來說,流量池推薦的周期在24小時-7天。
抖音關于播放量的算法大家應該已經明白怎么一回事了,當然如何你想要輸出抖音方面的內容,起碼的基本的工作你要做好,去讓抖音承認你的賬號。
二.賬號處理
抖音在分配流量時會參考賬號的權重,所以創作者不應忽視個人信息的搭建工作,要從官方認證、賬號名、簡介、頭像、背景幾方面進行完善。
1.抖音官方認證
抖音官方認證是平臺對用戶身份真實性的確認,進行身份認證有利于為視頻爭取更多推薦位。抖音官方認證分為三種:個人認證、企業認證和機構認證。
用戶點擊設置—賬號與安全—申請官方認證,進入申請頁面按要求申請。個人認證需同時滿足以下條件:發布視頻數量大于1,粉絲數大于1萬,綁定手機號,并且賬號無違規記錄。
2.完善個人信息
賬號應該具有鮮明的個人風格。賬號名簡潔與賬號的整體調性相符。個人簡介用來描述賬號定位并引導用戶關注。背景圖的設置與賬號整體風格相呼應,再加以文字標識引導關注。視頻創作者要精心設計任何一個可以自定義的板塊,為自己的賬號提升轉化機會。
當自身準備的好內容的后,開始繼續熟悉抖音的規則方面:
抖音的推薦機制與今日頭條一脈相承,主要分為兩輪——審核、冷啟動,進而決定最終的推薦量:
1.審核
視頻發布后首先會提交機器審核,如發現疑似違規(標題、截圖、關鍵幀等),會提醒人工審核介入,進而決定屏蔽或進行推薦;
2.啟動
通過審核的視頻會得到第一輪初始流量推薦,根據權重一般在300-1000之間,系統再根據反饋數據(點贊、評論、轉發、點擊率、完播率)決定是否進行第二輪推薦及推薦力度。
*需要注意的是,通過機器刷粉及刷贊,不僅無助于提升權重及推薦量,被系統檢測到后還會遭遇降權及封號處理。
三.權重:
賬號的權重影響著初始流量池的大小,經常出爆款視頻的賬號無一例外都有很高的權重,這就要求從養號開始提升賬號的權重——堅持定期發布視頻,保證視頻內容優質與專注,同時切記不要違反官方規則。
內容優質除了用戶喜愛度外,主要與畫面清晰度、是否原創及標題描述相關;而內容專注是指視頻與賬號領域相關且保持長期穩定的產出;而刷粉、硬廣告和發布違禁內容都屬于違規。
(ps:花里胡哨的,好好做內容就行 )
做好內容,自然有推薦的,做好內容的就可以,在問答專區我還會說一些關于抖音機制方面的問題,希望你能找到你的疑惑。
如果你想玩轉抖音,抖音的規則必須要了解,遵守平臺規則才能走的更遠,畢竟想要賺錢,就要遵守規則。
1.當用戶上傳一條視頻時,視頻會通過機器審核進行初篩。主要審核視頻的標題、畫面標題和關鍵詞。如果機器判定疑似違規,視頻會進入到人工審核階段。人工確認違規后,將對視頻進行刪除或限流操作。如視頻未違規,開始對視頻進行消重操作,重復率高的視頻將進入低流量推薦。


以上的規則必讀。
了解完違規方面,我先對的抖音算法機制做個小說明,后續的內容也是根據這個算法總體來說的,萬變不離其宗,理解其中的內容就好,我就盡量的多講一些其他的方面的方便你結合來理解。